近来【辽宁省疫情延迟上学通知辽宁省关于延迟放学的文件】

2021秋季辽宁最新开学延迟吗

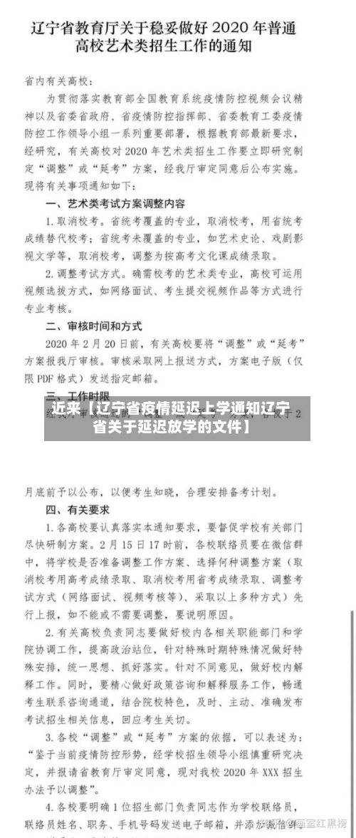
视疫情发展变化情况,最早复工时间如有调整另行通知。省内各级各类学校(高校、中小学、中职学校、幼儿园、托儿所等)延期至2月17日之后开学。此前,学校不得组织学生返校、不得举行任何线下教学活动和集体活动(包括各类培训机构)。具体开学时间,视疫情发展变化情况,经科学评估确定后另行通知。

近来【辽宁省疫情延迟上学通知辽宁省关于延迟放学的文件】-第1张图片

021年秋季学期开学返校安排如下:开学返校时间安排 本科生 2021级新生:9月15日(周三)报到,9月16日-17日组织核酸检测。2020级:8月25日-26日返校,8月27日核酸检测,8月29日-9月5日军训,9月4日-5日线下注册,9月6日正式上课。

近来【辽宁省疫情延迟上学通知辽宁省关于延迟放学的文件】-第2张图片

没有特殊原因,2021年9月是不会延迟开学的。开学,汉语解释有开设学校、启作学者、学期开始三个释义。但在日常生活中用的比较多的是学期开始。现代汉语中开学通常指学生们经过假期的休息之后,重新返回学校继续学习。

近来【辽宁省疫情延迟上学通知辽宁省关于延迟放学的文件】-第3张图片

若当地出现疫情,开学时间可能延迟,需做好防护措施。

2020春节后全国各省复工开学时间

〖壹〗、复工:29日,湖北省省长王晓东在湖北省政府新闻发布会上透露,经省防控指挥部研究决定,全省各类企业复工时间不早于2月13日24时。 开学:湖北省各类学校延期开学,具体开学时间视疫情防控情况确定。

〖贰〗、安徽省复工与开学延迟:企业复工及学校开学时间推迟至2月9日以后。1 江西省复工延迟:省内企业复工不早于2月9日24时。1 江苏省复工通知:企业不早于2月9日24时前复工。1 浙江省复工与开学延迟:企业复工及学校开学时间推迟。劳动关系通知:明确隔离期工资支付及劳动合同处理规则。

〖叁〗、020年全国各省中小学开学时间因疫情普遍延迟,多数省份明确2月底至3月初开学,具体时间由地方根据疫情形势动态调整。以下是各省开学时间的详细汇总:2月底前不开学的省份:上海、浙江、江苏、广东、安徽、山东等6省份明确2月底前不开学,具体开学时间将根据疫情防控情况另行通知。

〖肆〗、026年新入职公务员年后正常复工时间大概率是2月24日(农历正月初八),但需结合单位具体安排及特殊情况调整。常规复工时间推导根据国家法定节假日安排,2026年春节假期为2月15日(周日)至2月23日(周一),共9天,2月14日(周六)、2月28日(周六)需调休上班。

〖伍〗、全国统一延长安排2020年春节法定假期原为一周,因疫情扩散需阻断传播,国务院办公厅发布通知将假期延长至2月2日。此调整适用于多数企业及机关单位,2月3日起正常复工。学校假期调整需等待通知通知未明确涉及学校单位。

【白话劳动法】关于全国各地应对疫情企业用工政策汇总

总结各地政策主要围绕复工时间延迟、用工待遇保障、劳动关系处理及社保缴费延期展开,核心内容包括:复工时间:多数地区要求企业不早于2月9日24时前复工,湖北延迟至2月13日24时。工资支付:隔离期、延迟复工期间工资按劳动合同支付,不得降低待遇。劳动合同:禁止违法解除劳动合同,保障员工权益。

企业停工停产在一个工资支付周期内的,企业应按劳动合同规定的标准支付职工工资。超过一个工资支付周期的,若职工提供了正常劳动,企业支付给职工的工资不得低于当地最低工资标准。职工没有提供正常劳动的,企业应当发放生活费,生活费标准按各省、自治区、直辖市规定的办法执行。

020年7月31日,国务院办公厅发布《关于支持多渠道灵活就业的意见》,强调个体经营、非全日制及新就业形态是劳动者增收的重要途径,提出拓宽灵活就业渠道、优化创业环境、加大保障支持,2021年各地据此细化落实措施。

明确三方在毕业生就业工作中的权利和义务,解决应届毕业生户籍、档案、保险、公积金等一系列相关问题。对毕业生:签了三方,毕业的时候学校才给发派遣证,表示这个学生我们培养好了,可以完完整整的交给用人单位。

相关推荐

  • 关于【拢川县疫情区,拢川县疫情区域划分】

    关于【拢川县疫情区,拢川县疫情区域划分】

    云南陇川将一区域调整为高风险地区,当地居民该注意哪些问题?〖壹〗、非必要不要出入陇川主城区云南省陇川县发布通告,自12月3日9:00起,所有的人员如果没有必要的话,不要随意的进入陇川主城区,而且在陇川主城区工作和生活的人都要凭着自己有效的凭证,身份证户口本等证明,随着48小时的核酸阴性证明扫码测体温后进入。〖贰〗、云南瑞丽市近期出现了新冠肺炎本土确诊病例...

    2026/03/27
  • 【哪个省以后不通报疫情了,哪些省没有疫情统计】

    【哪个省以后不通报疫情了,哪些省没有疫情统计】

    为什么疫情没有动态通报?疫情不通报的原因核酸检测没有核查完。近来,在疫情防控过程中,隐瞒、缓报、谎报疫情的情况偶有发生。随着症状的加重,病人会出现呼吸困难、胸闷、气短,甚至会出现呼吸窘迫等严重症状。进行影像学的检查会发现肺部有磨玻璃一样的肺间质的改变。表现严重的还会出现脓毒血症、感染性休克、凝血功能障碍和肾功能衰竭等。近来对于新型冠状病毒所致疾病没有特异治...

  • 【湖南省21日疫情统计,湖南1月22日新增疫情】

    【湖南省21日疫情统计,湖南1月22日新增疫情】

    长沙市会变黄码吗长沙健康码黄码转绿需经过核酸检测7天3检且结果均为阴性后自动转码,未自动转码可联系当地区县疾控中心或社区,不同情况人员检测要求如下:一般情况:被赋黄码后,需进行核酸检测7天3检,且2次核酸检测应间隔24小时,在结果均为阴性后,黄码可自动转为绿码。在长沙,黄码变绿码通常需要7天且核酸检测结果为3次阴性。具体说明如下:操作流程:打开长沙本地宝A...

  • 近来【上海金山县最新疫情上海金山疫情确诊小区】

    近来【上海金山县最新疫情上海金山疫情确诊小区】

    上海金山区很偏僻吗〖壹〗、上海金山区相对上海市中心而言位置较为偏远。具体分析如下:地理位置上,金山区地处上海西南部,东邻奉贤区,西与浙江省平湖市、嘉善县交界,南濒杭州湾,北与松江区、青浦区接壤。这种区域位置使其与上海市中心形成了一定的空间距离,在地理上相对偏远。交通方面,从金山到上海市区主要依靠的交通方式存在一定局限性。〖贰〗、金山区虽然相对上海市中心较为...

  • 林甸县肺炎疫情(林甸县肺炎疫情防控电话)

    林甸县肺炎疫情(林甸县肺炎疫情防控电话)

    2月6日大庆疾控提示黑河市新增2处中风险地区〖壹〗、大庆市疾控中心发布风险提示:黑河市新增2处中风险地区黑河市应对新型冠状病毒感染肺炎疫情工作领导小组指挥部通告,根据国务院联防联控机制有关规定,经专家询问组综合评估研判,黑河市指挥部决定,自2022年2月6日12时起,将黑河市爱辉区喇嘛台社区荣耀世纪小区4号楼、武庙屯社区警官名苑小区B栋调整为中风险地区。〖...

  • 为什么西康省没了疫情(西康现在叫什么地名)

    为什么西康省没了疫情(西康现在叫什么地名)

    康组词(康组词二字)〖壹〗、康适、康阜、不康、韩康、康熙、安康、康豫、阜康、吉康、康乐、康乾、杜康、康居、康惠、康食、凯康、文康、康盛、康德、福寿康宁、郑康成婢、康斯坦察、再别康桥、小康之家、康哉之歌、身心健康、民康物阜拼音:kāng。不同含义组词:『1』安宁:康乐、康平、康宁。〖贰〗、康的组词有:安康、康复、康健、康泰等。安康:这个词通常用来表达祝愿某...

  • 近来【江苏省南京肺炎疫情最新江苏南京肺炎疫情最新消息】

    近来【江苏省南京肺炎疫情最新江苏南京肺炎疫情最新消息】

    突发!本土155人感染新冠,多家医院停诊〖壹〗、月27日,“南京市高淳人民医院”微信公众号发布《南京市高淳人民医院门诊部分科室停诊通知》,自2021年7月28日起暂停门诊部分医疗服务。同样未明确停诊结束时间,原因可能是医院部分科室人员需支援抗疫一线,如参与核酸检测采样、流调等工作,或者医院内部进行防疫布局调整、环境消杀等,以保障后续医疗服务安全。〖贰〗、月...

  • 31省疫情1月23日/1月23号全国疫情

    31省疫情1月23日/1月23号全国疫情

    哪一年哪一月哪一日武汉开始进行封控举措?武汉于2020年1月23日开始实施封控举措。在新冠疫情形势严峻复杂的关键时刻,为有效阻断疫情的扩散蔓延,最大程度保护人民生命安全和身体健康,1月23日10时起,武汉全市城市公交、地铁、轮渡、长途客运暂停运营;无特殊原因,市民不要离开武汉,机场、火车站离汉通道暂时关闭。这一封控举措持续了76天,直至2020年4月8日零...

  • 【定远县疫情如何,定远县疫情防控】

    【定远县疫情如何,定远县疫情防控】

    全省植物保护能力提升工程项目现场观摩会在定远召开全省植物保护能力提升工程项目现场观摩会在定远县召开,旨在加快推进田间监测点项目建设,规范管理并提高建设质量。具体内容如下:会议背景与目的为推进全国农作物病虫疫情监测,安徽分中心田间监测点项目建设,规范项目管理并提升建设质量,省植物保护总站于6月18日在定远县召开现场观摩会。示范引领:需通过现场观摩、经验交流等...

  • 近来【肥西县教体局疫情肥西县教体局官方网站首页】

    近来【肥西县教体局疫情肥西县教体局官方网站首页】

    合肥教育局举报中心合肥教育局举报中心是合肥市教育局设立的一个专门机构,用于接受和处理公众对教育领域内的违法、违规行为的举报。以下是关于合肥教育局举报中心的详细介绍:机构目的:旨在接受和处理公众对教育领域内的违法、违规行为的举报。鼓励社会各界积极参与教育监督,确保教育公平、公正。安徽省教育局的多个联系电话为公众提供了便捷的服务渠道。其中,2826742是该局...

返回顶部