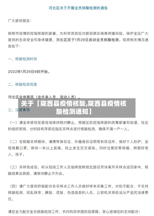
关于【陇西县疫情核酸,陇西县疫情核酸检测通知】

甘肃省新增1+40例,定西26例,临夏11例,兰州3例,陇南1例

〖壹〗、甘肃省8月26日0—24时新增1例确诊病例和40例无症状感染者,分布情况为:兰州市3例、定西市26例、临夏州11例、陇南市1例。 具体信息如下:新增确诊病例:1例,位于兰州市七里河区。新增无症状感染者:40例,具体分布如下:定西市:26例,其中陇西县20例,岷县6例。临夏州:11例,其中康乐县6例,临夏县4例,积石山县1例。

关于【陇西县疫情核酸,陇西县疫情核酸检测通知】-第1张图片

〖贰〗、月26日0时至24时,甘肃省新增1例确诊病例(兰州市七里河区);新增无症状感染病例40例,其中定西26例(陇西县20例,岷县6例),临夏11例(康乐县6例,临夏县4例,积石山县1例),兰州2例(城关区1例,七里河区1例),陇南市文县1例。新增感染者均为外省人员及其密切接触者。

关于【陇西县疫情核酸,陇西县疫情核酸检测通知】-第2张图片

〖叁〗、通过查询相关资料显示,甘肃定西有疫情。因为是截止到2022年8月28日是甘肃省新增确诊病例1例(在兰州市七里河区);新增无症状感染者40例,其中定西市26例(陇西县20例,岷县6例)。

〖肆〗、本土病例:368例(广西165例,河南51例,甘肃41例,上海39例,广东39例,江苏13例,山东9例,江西7例,福建3例,海南1例)。甘肃省疫情概况新增确诊病例:30例兰州市:29例(城关区18例,安宁区5例,七里河区4例,西固区1例,榆中县1例)。临夏州广河县:1例。

〖伍〗、甘肃省新增无症状感染者情况全省新增无症状感染者37例。具体分布为:临夏州23例(东乡县18例,广河县5例)、兰州市城关区9例、定西市临洮县3例、白银市白银区1例、甘南州夏河县1例。以上无症状感染者均无社会面筛查发现人员。兰州市疫情情况兰州市新增的1例确诊病例和9例无症状感染者均属于城关区。

陇西有疫情了吗

通过查询相关资料显示,陇西有疫情了。陇西县新型冠状病毒肺炎疫情联防联控领导小组办公室通告(第49号)8月30日,通过核酸筛查,新发现2例阳性人员,所以陇西有疫情了。

通了。通过查询武山,陇西两地疫情防控显示,截止至2022年11月27日,武山,陇西两地没有疫情,属于常态化防控区域,两地是班车为正常运营状态,已经通车了。陇西县位于甘肃省东南部、定西市中部、渭河上游,地处陇中黄土高原中部。

通过查询陇西疫情信息了解到,截止至2022年12月5日陇西属于疫情低风险区。低风险区不同于无风险区,低风险区是指以县市区为单位,连续14天无新增病例,并不是完全无风险区域,因此根据陇西县疫情防控办最新疫情防控政策,来返陇西人员将进行三天居家隔离并赋黄码。

定西市静默三天结束了吗

〖壹〗、已解除。通过查询岷县疫情情况了解到,截止2022年8月30日0时起,岷县全县解除静默管理,有序恢复正常生产生活秩序。岷县,隶属于甘肃省定西市,因境内有岷山而得县名,位于甘肃省定西市南部。

〖贰〗、检”;『4』3天严格居家健康监测之后4天实行居住地和工作地两点一线,不聚餐、不聚会、不前往人群密集场所。

相关推荐

  • 湖南省疫情哪些风险区/湖南省疫情哪些风险区最大

    湖南省疫情哪些风险区/湖南省疫情哪些风险区最大

    湖南省属于几类流行风险地区一类地区:定义:媒介伊蚊活跃期较长、既往报告登革热本地病例较多、聚集性疫情发生风险相对较高的省份。包括:浙江、福建、广东、广西、海南、云南。二类地区:定义:媒介伊蚊活跃期相对较长或既往有登革热本地病例报告、有一定聚集性疫情发生风险的省份。无法明确湖南省属于几类流行风险地区。关于新冠肺炎疫情风险等级,搜索到的最新信息为2020年3月...

  • 最近【安仁县疫情数据,安仁县最新疫情】

    最近【安仁县疫情数据,安仁县最新疫情】

    11月12日郴州疾控关于急寻外省新冠病毒阳性感染者在郴接触人员的通告...月10日,我中心接到湖南省疾控中心转来外省协查通知:外省新冠病毒阳性感染者吴某,11月9日在我市有活动轨迹,涉及北湖区、苏仙区、资兴市、永兴县、安仁县。为有效阻断疫情传播,现将该阳性感染者在我市主要活动轨迹通告如下:11月7日吴某自江西省驾驶货车前往郴州。月12至13日16时,我市永...

  • 【河北高碑店县疫情最新,河北高碑店疫情最新消息2020】

    【河北高碑店县疫情最新,河北高碑店疫情最新消息2020】

    11月27日高碑店3名核酸阳性人员活动轨迹〖壹〗、高碑店市应对新冠肺炎疫情工作领导小组办公室关于3名核酸检测阳性人员活动轨迹的公告广大居民朋友:2022年11月27日,我市在重点人群核酸筛查中发现3名阳性人员,经流调,现将其活动轨迹公布如下:阳性感染者1,住泗庄镇田庄村。11月24日,19:50由周边县区返回家中;11月25日至26日,居家隔离。阳性感染者...

  • 永昌县疫情文件/永昌县疫情文件公告

    永昌县疫情文件/永昌县疫情文件公告

    2022年11月4日甘肃新增无症状感染者65例022年11月4日甘肃新冠肺炎疫情情况现将11月4日0—24时甘肃省新冠肺炎疫情信息公布如下:本地疫情:11月4日0—24时,甘肃省无新增确诊病例;新增无症状感染者65例,其中兰州市54例、庆阳市宁县7例、天水市秦州区3例、金昌市永昌县1例。以上新增感染者为密切接触者排查、中高风险区检测、常态化检测和集中隔离点...

  • 【哪些省支援大同疫情防控,哪些省支援大同疫情防控了】

    【哪些省支援大同疫情防控,哪些省支援大同疫情防控了】

    大同疫情封了多长时间了〖壹〗、大同疫情封了30天。通过查询相关公开信息显示,截止于2022年12月6日,大同地区防疫防控为高风险管理,防疫管控措施要求是从11月6日开始,小区实行管控政策,公共场所暂停开放,封了30天。大同居民需每天进行核酸检测和抗原测试。〖贰〗、题主是否想询问“疫情大同何时结束”?2022年11月29日。大同是山西省直辖市,截止至2022...

  • 最近【几个省支援广西疫情了没,广西援鄂哪个城市】

    最近【几个省支援广西疫情了没,广西援鄂哪个城市】

    百色疫情有外省支援吗〖壹〗、有的。全国有20个左右省份支援百色,广西百色疫情爆发后全国各地,纷纷驰援百色.身为八桂同胞,桂林更是第一时间对百色伸出,援手,与百色一起共克时艰。百色(壮文:Bwzswz),广西壮族自治区辖地级市,位于广西壮族自治区西部,右江上游,西与云南省文山州相接,北与贵州兴义市毗邻,东与广西壮族自治区首府南宁紧连,南与越南接壤。〖贰〗、广...

  • 吉林省疫情督查组(吉林省疫情监督举报)

    吉林省疫情督查组(吉林省疫情监督举报)

    抗击疫情工作总结经典抗击疫情工作总结经典(精选篇1)为了保证师生的健康,牢固树立“健康第一,安全至上”的思想,在预防全校师生新型冠状病毒感染的肺炎传染病的发生,维护教育教学秩序稳定方面,学校做了大量的工作,采取了得力措施。为了打好这场抗击疫情的攻坚战,我校领导亲自挂帅,积极部署疫情防控方案。篇一:街道社区疫情防控工作总结报告战场就是考场,疫情就是镜子。...

  • 最近【疫情过后山西省经济,山西经济形势】

    最近【疫情过后山西省经济,山西经济形势】

    疫情过后按轴收费不用愁!这些省份将大幅下调高速通行费标准好消息还不止于此!在高速免费通知发布前后,黑龙江、山西、广西、浙江、吉林和辽宁6个省份,相继下发相关政策法规,明确通过差异化收费方式,对其境内高速公路货车计费方式进行优化调整,对货车实施通行费优惠。这表示在疫情结束后,卡友们的运营成本也将有所下降。根据交通部高速免收费最新消息,经国务院同意,从5月6日...

  • 最近【微山县疫情病例,微山县疫情病例活动轨迹】

    最近【微山县疫情病例,微山县疫情病例活动轨迹】

    济宁新增45例无症状,分布在这几个县区!济宁市2022年12月4日0时至24时新冠肺炎疫情情况2022年12月4日0时至24时,全市报告无新增本土确诊病例。月10日0—24时,31个省(自治区、直辖市)和新疆生产建设兵团报告新增本土确诊病例179例,新增本土无症状感染者959例。022年11月15日0时至24时,全省报告新增本土确诊病例13例,其中青岛8例...

  • 最近【江苏省秋季防控疫情,江苏省秋季防控疫情工作会议】

    最近【江苏省秋季防控疫情,江苏省秋季防控疫情工作会议】

    中秋后,疫情防控加强:全国推广“落地检”、常态化核酸〖壹〗、中秋后至10月底,全国推广“落地检”、常态化核酸等强化疫情防控措施,执行时间为2022年9月10日至10月31日。具体措施如下:倡导本地过节:尽量减少跨地市出行,避免人群大范围流动引发的疫情传播风险。〖贰〗、中秋后至10月31日,全国将强化疫情防控措施,包括推广“落地检”、执行常态化核酸检测等,执...

返回顶部