河北省今天疫情最新通知/河北省今天疫情最新通知公告

河北哪里有疫情了

通过查询相关资料显示,河北疫情在石家庄张家口。截止2022年8月23日河北新增无症状感染者4例,其中石家庄市2例(桥西区1例、正定县1例),为外省来冀返冀乘客,在集中隔离点筛查发现;张家口市2例(怀来县),在集中隔离点筛查发现。

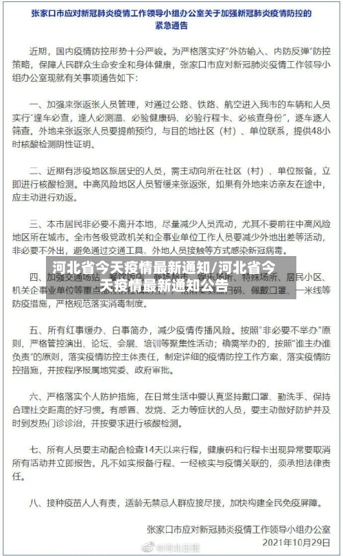
河北省今天疫情最新通知/河北省今天疫情最新通知公告-第1张图片

022年11月18日0—24时,河北省新增新型冠状病毒肺炎确诊病例4例,其中石家庄市3例、保定市1例(系无症状感染者转为确诊病例);新增无症状感染者352例,其中石家庄市283例、秦皇岛市19例、廊坊市17例、邯郸市10例、沧州市9例、张家口市4例、唐山市3例、衡水市3例、邢台市3例、承德市1例。

河北省今天疫情最新通知/河北省今天疫情最新通知公告-第2张图片

石家庄疫情特点 聚集性:石家庄疫情呈局部高度聚集性,739%病例发生在藁城区,藁城区962%病例发生在增村镇。分布情况:石家庄裕华区、长安区、桥西区等多呈散发态势,邢台南宫市呈现局部小规模聚集疫情。

河北省新增7例本地确诊病例,石家庄5例、邢台1例

〖壹〗、021年1月26日0—24时,河北省新增7例本地新型冠状病毒肺炎确诊病例,其中石家庄市报告5例,邢台市报告1例,定州市报告1例。具体情况如下:新增确诊病例分布石家庄市新增5例本地确诊病例,是当日河北省新增确诊病例的主要地区之一。邢台市新增1例本地确诊病例,表明当地疫情仍需持续关注和防控。

〖贰〗、河北新增病例:1月5日0—24时,河北省新增20例本地新型冠状病毒肺炎确诊病例,其中石家庄市报告19例,邢台市报告1例;新增43例本地无症状感染者,其中石家庄市报告41例,邢台市报告2例。

〖叁〗、新增无症状感染者:同期,河北省新增16例本地无症状感染者,也均为石家庄市报告。累计数据:截至1月8日24时,河北省现有本地确诊病例137例(重型7例、普通型130例)、境外输入确诊病例2例(普通型)。

〖肆〗、河北商贸学校疫情最新消息如下:2022年3月3日0-24时,河北省新增5例本土新型冠状病毒肺炎确诊病例,其中石家庄市1例确诊病例为河北商贸学校学生。该学生名为张某,男性,17岁,户籍为邢台市清河县杨二庄镇袁宋庄村,现就读于河北商贸学校。

〖伍〗、021年1月5日河北省新增20例本地确诊病例,其中一例44岁女性确诊病例在4天内参加了3场婚宴,引发当地发布紧急防控通告。 以下是具体信息:确诊病例行程轨迹该病例为石家庄市藁城区增村镇小果庄村人,44岁女性,工作日常往返于南桥寨某厂及娘家。

河北安新疫情最新消息今天河北安新疫情最新情况

022年1月24日河北保定安新县仍属于低风险地区,但存在本土确诊病例,出行受管控。 以下是当天疫情相关情况:本土确诊病例详情病例一:张某某,男,50岁,北京返乡人员。1月20日4时30分从北京出发,6时20分到达高碑店首衡冷链物流园区装卸货物;21日4时7分先后到廊坊文安县和永清县装卸货物。

截至1月23日24时,河北省现有本土确诊病例3例;尚在医学观察本土无症状感染者0例。

雄安安新县并没有封城,而是实行了封闭式管理,主要原因如下:与北京输入病例有关:雄安新区此次疫情与北京输入病例存在关联,特别是安新县有大量人员在北京新发地经营水产生意,人员往来频繁,导致疫情传播风险增加。

雄安新区此次疫情主要与北京输入病例有关,雄安与北京邻近,工作生活往来频繁。特别是安新县有做水产生意的传统,近来仅在北京新发地经营水产生意的人员就达2100余人。其中,有一名10岁的小学生确诊,还去过学校,也是安新县人。近来的管控措施可以说是很有必要的。

安新县实行封闭管理主要是出于疫情防控需要,为防止疫情扩散,切断传播途径,依据相关法律法规,在严格常态化管控基础上强化防控措施。具体原因如下:疫情输入关联:安新县疫情主要与北京新发地输入病例有关。

又一省份多地紧急宣布停课,不仅可能“寒暑连放”,九月开学都难_百度...

〖壹〗、河北省部分地区因北京疫情影响,对学校教学安排作出紧急调整,部分年级停课,但并非“寒暑连放”且九月开学情况需视疫情发展而定。 具体说明如下:北京疫情引发河北部分地区停课北京疫情形势变化导致小学低年级返校计划暂缓。

相关推荐

  • 疫情播报若羌县/若羌县疫情防控情况

    疫情播报若羌县/若羌县疫情防控情况

    若羌县为什么不让人回甘肃〖壹〗、疫情影响。若羌县,新疆维吾尔自治区巴音郭楞蒙古自治州辖县,由于疫情影响,该地属于低风险地区,进入甘肃返回前及时向社区(村)、单位报备,中、高风险地区的需落实14天集中隔离措施低风险地区需提供48小时以内阴性核酸检测证明。甘肃,简称“甘”或“陇”,省会兰州市,中华人民共和国省级行政区。〖贰〗、若羌县的地理位置与面积若羌县位于...

  • 随州疫情被省接管了吗(随州疫情防控最新通知)

    随州疫情被省接管了吗(随州疫情防控最新通知)

    全国无疫情的省份是什么西藏自治区是全国唯一没有报告确诊病例的省份。西藏能够避免疫情,除了得益于有效的防控措施,还与其独特的地理环境和气候条件密切相关。新冠疫情最初于2020年在湖北武汉爆发,西藏由于地处高原,气候条件对病毒传播不利,加之游客和外来人员较少,有效降低了病毒传入的风险。近来全国范围内实现疫情清零的省份只有西藏(除拉萨市曾累计确诊一例外,其他...

  • 关于【浙江省疫情分类等级,浙江省疫情分类等级划分】

    关于【浙江省疫情分类等级,浙江省疫情分类等级划分】

    浙江属于低风险地区吗?〖壹〗、浙江属于低风险地区。据浙江省卫健委消息,浙江省县域疫情风险地图“五色图”已更新,该省所有县(市、区)均为绿色低风险,疫情态势持续向好。〖贰〗、宁波来返杭州滨江的通行政策为:宁波作为省内低风险地区,来返杭州滨江需出示浙江健康码绿码。具体说明如下:基本通行要求:宁波属于省内低风险地区,按照规定,省内低风险地区返滨人员,凭借浙江健康...

  • 近来【湖北省疫情管控表湖北省 疫情防控】

    近来【湖北省疫情管控表湖北省 疫情防控】

    湖北省新型冠状病毒感染肺炎疫情防控指挥部通告湖北省新型冠状病毒感染肺炎疫情防控指挥部发布通告,自4月8日零时起解除武汉市离汉通道管控措施,同时强调坚持一级响应防控措施,有序恢复生产生活秩序。具体内容如下:解除交通管控措施自4月8日零时起,武汉市撤除交通管控卡口,有序恢复铁路、民航、水运、公路及城市公交运行。湖北省新型冠状病毒感染肺炎疫情防控指挥部通告经中...

  • 山西省最新疫情数据分布(山西省最新疫情最新消息)

    山西省最新疫情数据分布(山西省最新疫情最新消息)

    2022年11月21日山西省新型冠状病毒肺炎疫情情况〖壹〗、新增确诊病例:11月27日0—24时,31个省(自治区、直辖市)和新疆生产建设兵团报告新增确诊病例6例,均为境外输入病例,分布如下:福建:2例天津:1例浙江:1例四川:1例云南:1例当日无新增死亡病例,无新增疑似病例。治愈与解除观察情况:当日新增治愈出院病例24例。〖贰〗、太原的晋祠景区...

  • 全国疫情都在哪个省域/全国疫情的省份

    全国疫情都在哪个省域/全国疫情的省份

    全国经历多次疫情的省份〖壹〗、湖北省、河南省、山东省、陕西省等。全国经历多次疫情的省份为湖北省、河南省、山东省、陕西省。根据疫情相关信息可知:疫情三年,新冠病毒肆掠全国各地,今年国内的疫情一直都是比较严峻的,一直都是处于不断反弹的状态,基本上所有的省份都是遭受到了疫情的侵袭,导致今年大家的生活都是断断续续的。〖贰〗、湖北省河南省山东省陕西省这些省份...

  • 关于【收辽宁省今日疫情通知,辽宁省今天冠状病毒疫情报告数据】

    关于【收辽宁省今日疫情通知,辽宁省今天冠状病毒疫情报告数据】

    辽宁:暂停经营旅游专列业务暂停经营旅游专列业务的原因:国内多地多点暴发新冠肺炎聚集性疫情,防控形势复杂严峻,为减少人员跨区域流动带来的疫情传播风险,辽宁省文化和旅游厅采取此措施。相关旅行社疫情防控要求出入境业务:旅行社及在线旅游企业不得经营出入境团队旅游和“机票+酒店”业务,且不得以任何形式搞变通。严格执行旅行社及在线旅游企业不得经营出入境团队旅游及...

  • 省卫健委关于南昌疫情/南昌卫健委微信公众号

    省卫健委关于南昌疫情/南昌卫健委微信公众号

    南昌市卫健委的职责〖壹〗、南昌市卫健委的职责主要包括以下方面:贯彻执行政策法规负责落实国家、省、市卫生健康工作的方针政策及法律法规,起草相关规范性文件并组织实施;编制和执行卫生健康总体规划及年度计划,制定专项规划、地方标准和技术规范,并监督执行情况。〖贰〗、卫健委主要职责:贯彻执行国家和省卫生健康法律法规和方针政策,拟订全区卫生健康事业发展规划及年度计划,...

  • 国内浙江省疫情速报(浙江省疫情最新通报今天)

    国内浙江省疫情速报(浙江省疫情最新通报今天)

    速报!日本驻华大使馆通知!---新型肺炎期间,日本如何发放签证?在新型肺炎期间,日本通过限制入境人员范围、要求提交确认书、对特定地区护照持有者及有相关地区旅行史者原则上不予受理签证申请,并延长审查时间等措施发放签证。日本国驻华大使馆发布了关于在留资格相关通知及针对新冠肺炎疫情日本政府所行措施和办理签证办法的通知,包括在留资格认定证明书有效期、持再入国许可已...

  • 关于【河北省承德疫情严重不,河北省承德疫情严重不严重呀】

    关于【河北省承德疫情严重不,河北省承德疫情严重不严重呀】

    河北承德高新区:隐瞒行程三代内旁系亲属不得考公撤销,如何看待此事?_百...承德高新区已撤销“隐瞒行程,三代以内旁系亲属不得参军入党考公”的公告,并公开致歉,称该公告法律政策依据不足。以下是详细情况:事件背景:河北省承德市高新区为管控疫情传播,面向社会公开征集疫情防控线索,并发布相关公告。失信者本人:对于故意隐瞒行程、拒不配合流调的失信者,将列入失信人员名...

返回顶部