关于【江西省各市疫情分布,江西疫情区域划分】

江西哪个地方疫情严重

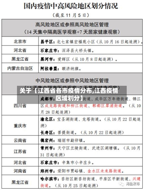
鹰潭市贵溪市。江西,简称赣,中国23个省之一,省会南昌。通过查询相关资料显示,截止到2022年8月16日,江西省新增本土无症状感染者152例,其中鹰潭市44例,均在贵溪市,鹰潭市贵溪市新增本土无症状感染者比较多,疫情最严重。其余在南昌市2例,均在青云谱区;宜春市3例,均在丰城市;上饶市3例,均在玉山县。已在定点医疗机构接受隔离医学观察。

关于【江西省各市疫情分布,江西疫情区域划分】-第1张图片

鹰潭市,贵溪市。通过查询江西省防疫工作要求:截至到2022年8月24日,经核实江西省大部分地区都属于低风险地区,只有鹰潭市,贵溪市两地还存在确诊病例,疫情最为严重。其他地区只要手持24小时核酸阴性报告以及绿色行程码即可恢复正常生活,但一定要注意个人防护,少去人员密集的地方。

关于【江西省各市疫情分布,江西疫情区域划分】-第2张图片

东湖区。南昌,简称“洪”或“昌”,古称豫章、洪都,江西省辖地级市、省会、国务院批复确定的中国长江中游地区重要的中心城市、鄱阳湖生态经济区中心城市。通过查询相关资料显示截止2022年9月29日南昌东湖区属于高风险地区,该地区有9例感染病例疫情最严重。当地居民需要做好疫情防控措施,出门佩戴口罩。

江西吉安是疫情区吗

〖壹〗、通过查询相关资料显示,江西吉安是疫情区。因为9月4日江西省疫情最新情况,9月4日0-24时是江西省新增本土确诊病例4例:吉安市4例,其中峡江县3例、永丰县1例。吉安市56例,其中吉州区8例、青原区1例、吉水县2例、峡江县9例、新干县4例、永丰县32例。新冠病毒一直在变异,尤其是近来的奥密克戎,变种繁多,很多变种传播速度快,隐匿性强,疫情防控形势依然严峻,国内多省份均出现感染者。

〖贰〗、江西吉安不是低风险地区。吉安市部分属于低风险区:吉水县、吉州区、新干县。低高中风险区域划分标准:高风险地区:无症状感染者和病例居住地,以及活动频繁且疫情传播可能性比较高的活动地和工作地等区域,划为高风险区域。按原则以居住小区(村)为划定单位,依据流调研判结果可调整风险区域范围。

〖叁〗、属于。通过查询相关资料显示:截止到2022年8月24日,江西吉安属于我国中风险疫情地区,2022年8月23日,江西省新增本土确诊病例2例(均在鹰潭市贵溪市),治愈出院6例,吉安市住院确诊1例,全省现有本土住院确诊病例17例。

江西:预计3月上旬累计感染率将近80%

江西省预测第一波疫情将于2023年1月上旬达感染高峰,3月上旬转入低水平流行,届时累计感染率接近80%。疫情高峰与流行周期预测江西省在2022年12月23日的新闻发布会中明确,第一波疫情将于2023年1月上旬达到感染高峰,3月上旬转为低水平流行,整体持续约3个月。

江西省的疫情预测情况江西预测第一波疫情将于2023年1月上旬达到感染高峰,2023年3月上旬转入低水平流行,疫情持续3个月左右时间,届时累计感染率接近80%。

截至近来,江西省60-79岁人群新冠疫苗第1剂次、全程接种率均超过95%,80岁以上人群第1剂次、全程接种均超过90%。 预测我省第一波疫情将于2023年1月上旬达到感染高峰,2023年3月上旬转入低水平流行,疫情持续3个月左右时间,届时累计感染率接近80%。

累计情况:截至2022年3月27日24时,全省累计报告境外输入确诊病例及关联病例7例,累计出院7例,无住院境外输入确诊病例。新增本土无症状感染者:新增7例,其中南昌市6例(包括在封控区、管控区等重点区域筛查中发现3例,在隔离观察的密接人员中发现3例)、上饶市1例(省外输入)。

默沙东新剂型布局与临床意义微片剂型优先审评:2024年3月,默沙东提交了来特莫韦微片(儿童专用新品种)的进口上市申请,并被纳入优先审评程序,预计年末获批。该剂型将填补儿童用药空白,提供更精准的剂量选取。满足特殊人群需求:巨细胞病毒(CMV)在婴幼儿期感染率高达60%-80%,且原发感染持续终身。

医护感染率高:沧州市三甲医院科室感染率达70%-80%,马鞍山医院通过“错峰感染”维持运转,湖北某县医院约三分之一员工阳性。问题成因分析调配不均与囤药:政府统一调配药品时,部分药店未收到通知;居民过度囤药导致短期供应失衡。

江西疫情!刚刚发布最新消息

〖壹〗、月16日0-24时,江西省新增本土确诊病例2例,新增本土无症状感染者7例,无新增境外输入病例,疫情防控形势依然严峻复杂,需持续做好个人防护与配合防控工作。疫情数据详情新增本土确诊病例:2例,均位于南昌市。新增本土无症状感染者:7例,均位于南昌市。境外输入病例:无新增确诊病例及无症状感染者。

〖贰〗、江西省:2020年2月17日,江西省人民政府发布江西新冠肺炎疫情防控指挥部14号令,明确取消因疫情防控对各类企业、建设项目复工复产的批准手续,复工复产改为报备制。企业和项目建设单位只需提前24小时将疫情防控方案向当地报备,在工业园区的向工业园区报备,工业园区之外的向行业主管部门报备。

〖叁〗、022年3月27日0-24时,江西省疫情概况如下:新增本土确诊病例:新增1例,位于南昌市,为隔离观察的密接人员中发现,临床分型为轻型。新增治愈出院:7例,均在南昌市。累计本土确诊病例:自2020年1月至2022年3月27日24时,全省累计报告本土确诊病例1026例,累计出院969例,累计死亡1例。

江西上饶属于什么风险等级,上饶属于中高风险地区吗

〖壹〗、中风险地区来(返)深人员:若从江西上饶市中风险地区来(返)深,需实施14天居家隔离。并在第14天开展核酸检测。输入风险高的地市来(返)深人员:江西上饶属于输入风险高的地市,此类来(返)深人员需实施14天居家健康监测。核酸检测方面,前七天进行三检,第14天开展核酸检测。

〖贰〗、江西上饶前往厦门是否需要隔离,取决于上饶出发地的风险等级,具体如下:上饶中高风险地区:需第一时间主动向厦门所在社区/村居、单位、住宿酒店报备,接受医学观察和规定的核酸检测措施。高风险地区入(返)厦人员:实施14天集中医学观察(从离开之日算起)。

〖叁〗、上饶市近来并未被划定为中高风险地区,而是属于低风险地区。以下是具体分析:上饶市疫情概况:根据最新信息,上饶市下辖的多个区县(包括信州区、广信区、广丰区、玉山县、铅山县、横峰县、弋阳县、万年县、余干县、鄱阳县、婺源县、德兴市)近来均为低风险地区。

〖肆〗、政策依据与背景该政策基于2021年10月31日广东省疾控中心发布的健康管理要求,针对当时江西上饶的疫情风险等级制定。若上饶后续出现中高风险地区调整,政策可能动态更新,需以最新发布为准。疫苗接种建议广东省疾控中心提醒,符合条件的市民应尽快接种新冠病毒疫苗,尤其是加强针,以提升免疫水平、降低重症风险。

〖伍〗、江西上饶属于低风险地区。低风险不等于零风险。当前疫情防控形势依然严峻复杂,全市要按照“外防输入、内防反弹”总体要求,切实落实常态化疫情防控的各项措施,压实“五方责任”,进一步巩固疫情防控成效。

相关推荐

  • 安徽省22日疫情情况/安徽省22日疫情情况报告

    安徽省22日疫情情况/安徽省22日疫情情况报告

    安徽滁州疫情严重吗不严重。滁州市,简称“滁”,安徽省辖地级市。通过查询滁州市疫情防控中心可知,截止2022年9月22日,当地连续15天五新增病例,为低风险地区,疫情不严重。该地是长江三角洲中心区27城之皖江城市带承接产业转移示范区重要一翼。通过查询相关资料显示,安徽滁州疫情严重。截至2022年9月5日,安徽滁州新增本土0例,新增本土无症状13例,现有确诊1...

  • 关于【渑池县会盟疫情,渑池县疫情指挥部1号通告】

    关于【渑池县会盟疫情,渑池县疫情指挥部1号通告】

    武关会盟,秦昭襄王扣留楚怀王,而渑池之会,他为何不扣留赵王呢?_百度...〖壹〗、公元前299年,秦昭襄王邀约楚怀王到武关会盟(今天的陕西省丹凤县武关)。楚怀王到达武关后,就被秦王的弟弟泾阳君扣押,在大将白起的护送下,到了秦国首都咸阳。在过了两年寄人篱下的生活之后,楚怀王客死咸阳。武关会盟是在秦楚两国交战多年之后,秦国已经具有压倒性优势的情况下举行的。〖贰...

  • 最近【辽宁疫情入省政策是什么,辽宁入境政策最新】

    最近【辽宁疫情入省政策是什么,辽宁入境政策最新】

    最新回国隔离政策汇总!仅供借鉴(上)〖壹〗、自外省市入境且隔离满14天:需继续居家隔离至入境满28天。南京14天集中隔离+14天居家隔离医学观察(与江苏省内政策一致)。浙江14天集中隔离医学观察+7天居家健康观察+7天日常健康监测。吉林境外高风险国家:14天入境口岸集中隔离+14天吉林集中隔离。〖贰〗、国内隔离政策优化隔离时间调整:6月28日,国务院...

  • 【太谷县疫情通报,太谷疫情最新通告今天】

    【太谷县疫情通报,太谷疫情最新通告今天】

    3月15号去太谷让下高速吗不让。因疫情防控原因,太谷东,太谷北收费站入口封闭,禁止一切车辆驶入高速。收费站出口除应急和部分单位车辆持手续可驶入太谷县外,其余社会车辆全部劝返。疫情防控人人有责,往返太谷的车辆请您合理安排出行计划,非必要不出行。和顺北站每天20:00至次日6:00禁止危化品车上高速,其余收费站全天禁止。G2516东吕高速和榆段和顺服务区双向...

  • 贵州省疫情防控图/贵州省疫情防控最新政策文件

    贵州省疫情防控图/贵州省疫情防控最新政策文件

    暖心!贵州遵义一黔菜馆免费为疫情防控工作人提供餐食〖壹〗、贵州遵义一家黔菜馆自10月21日起每天为疫情防控工作人员提供免费餐食,截至报道时已送出6000余份,以实际行动支持抗疫工作。事件背景贵州省遵义市汇川区因疫情防控需要,医护人员、志愿者等一线工作者工作强度大、用餐时间不固定。为解决这一问题,当地一家黔菜馆老板陈先生联合四家直营店发起免费送餐行动。贵州省...

  • 关于【袁店县疫情防疫,袁店乡政府】

    关于【袁店县疫情防疫,袁店乡政府】

    方城县袁店回族乡:绿化大走廊,风景伴你行方城县袁店回族乡通过实施“绿化提质助力生态”工程,打造了多层次、立体化的道路景观带,实现了生态效益与民生需求的双赢。河南南阳方城县袁店乡汉山水库2021有什么进展吗?汉山水库虽然列入计划,但是资金还没到位,进展比较慢。方城县水利局方城县水利局作为监督单位,对方城县汉山水库袁店回族乡移民安置区基础设施二期工程项目第...

  • 永靖县中学疫情(永靖县永靖中学)

    永靖县中学疫情(永靖县永靖中学)

    永靖县罗川村水镇多会开工〖壹〗、022年12月8日。通过查询永靖县罗川村水镇疫情防控中心,截止2022年12月8日,该地区属于低风险地区,恢复开工,工人需要佩戴口罩。〖贰〗、地理位置与气候:罗川村属于坝区,距离村委会0.00公里,距离镇0.50公里。国土面积214平方公里,海拔15700米,年平均气温180℃,年降水量6370毫米,适宜种植水稻、蔬菜、板栗...

  • 最近【湖北长阳县疫情情况,湖北长阳防疫站最新消息】

    最近【湖北长阳县疫情情况,湖北长阳防疫站最新消息】

    湖北长阳县:今年采春茶“特事特办”〖壹〗、长阳县茶叶基地面积达15万亩,其中可采茶园15万亩,3月5日已有4家合作社开园,首日收购鲜叶超2000公斤,显示生产规模与效率未受显著影响。总结:长阳县通过防疫规范、流程优化、资金支持、费用保障及多渠道销售等“特事特办”措施,有效平衡了疫情防控与春茶生产,确保茶农抗“疫”不减收。最新!湖北省疫情风险等级评估报告出炉...

  • 关于【西藏疫情洛扎县,西藏疫情最新通知】

    关于【西藏疫情洛扎县,西藏疫情最新通知】

    西藏山南一地紧急发文暂停接待游客一周,该如何规范游客文明旅游?_百度...〖壹〗、虽然天气很热,但是暑假旅游真的很火。刷朋友圈就知道了,差不多有一半的人在新疆在海南,而另一半正准备赶赴广袤的西部,在西藏山南洛扎县发布通告,由于近期来我县旅游人员增多,致使全县宾馆酒店民宿已经没有空房,结合我县游客接待承载实际情况,经过旅游发展局研究决定,将暂停一周接待游客,...

  • 最近【河北省最近14天疫情,河北省近一周疫情数据】

    最近【河北省最近14天疫情,河北省近一周疫情数据】

    河北沧州是中高风险地区吗〖壹〗、河北沧州前往厦门是否需要隔离,需根据出发地疫情风险等级判断,中高风险地区人员需隔离,低风险地区人员需健康监测及核酸检测。具体如下:中高风险地区人员:沧州中高风险地区人员应暂缓来(返)厦,待所在地区风险等级降至低风险后方可来(返)厦。〖贰〗、疫情危险等级划分为:高风险地区,一般是指累计新冠病例超过了50例,同时〖Fourte...

返回顶部