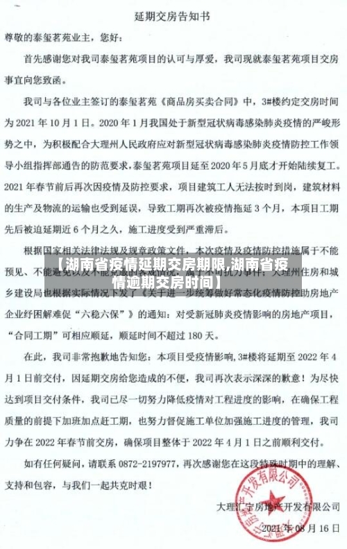
-
【湖南省疫情延期交房期限,湖南省疫情逾期交房时间】
因为疫情原因开发商可以延期多久案例二:疫情导致停工但延期时间不合理陈女士的房屋合同约定2020年8月交房,开发商以疫情为由延期1年。但郑州市政府明确复工时间为3月16日,不可抗力影响仅持续2-3个月,超出部分属于开发商自身管理问题,需对超...
因为疫情原因开发商可以延期多久案例二:疫情导致停工但延期时间不合理陈女士的房屋合同约定2020年8月交房,开发商以疫情为由延期1年。但郑州市政府明确复工时间为3月16日,不可抗力影响仅持续2-3个月,超出部分属于开发商自身管理问题,需对超...